昆明润城学校与西山区教育科学研究院附属中学联合举办高中教师课堂教学竞赛

理科组比赛地点
为积极响应新时代基础教育高质量发展要求,深化课堂教学改革,推动教师专业成长,2025年12月24日至25日,昆明润城学校与西山区教育科学研究院附属中学联合举办了高中教师课堂教学竞赛。
本次竞赛理科组赛事由昆明润城学校承办,涵盖数学、物理、化学、生物、信息技术五个学科。竞赛不仅展示了两校青年教师的教学风采,更有力推动了教学质量提升与跨校教研共同体的构建。
01

精心组织:
校际联动搭建高水平竞技平台
本次联合竞赛是两校深化教研协作、共享优质资源的重要举措。竞赛严格按照《联合举办高中教师课堂教学竞赛方案》组织实施,从课题确定、抽签安排到评委评议,各个环节规范有序、公平公正。
通过校际联动,不仅拓展了教师的教学视野,也为两校教师搭建了高质量的交流平台,进一步增进了兄弟学校之间的友谊与合作共识,共同营造了互学互鉴、协同共进的良好教育生态。
02

课堂展示:
彰显学科特色与育人追求
竞赛中,各参赛教师紧紧围绕学科核心素养,精心设计教学环节,突出学生主体地位。数学课注重逻辑推演与思维启迪,物理课强化实验探究与规律建构,化学课联系生活实际渗透绿色理念,生物课融合生命观念与社会责任,信息技术课突出应用与实践能力培养。


赵佩茹老师课堂教学

韩舒婷老师课堂教学

学生参与课堂讨论

严亚兵老师课堂教学

03

教研评议:
从“听课”到“研课”的深度转型
各教研组在赛后开展专题评议,围绕教学设计、课堂实施、学生学习、素养落实等维度展开深度研讨,形成若干共性共识:
注重学习任务驱动,强化学科本质把握。多数课堂能通过真实情境与递进任务引导学生主动探究,体现从“知识传授”到“思维发展”的转变。
突出实验探究与科学思维培养。理科课堂普遍重视实验设计、现象观察与推理分析,着力培养学生的证据意识和探究能力。
关注素养融合与育人导向。课堂教学注重联系生活实际、渗透学科价值与社会责任,体现课程思政与学科育人的有机融合。

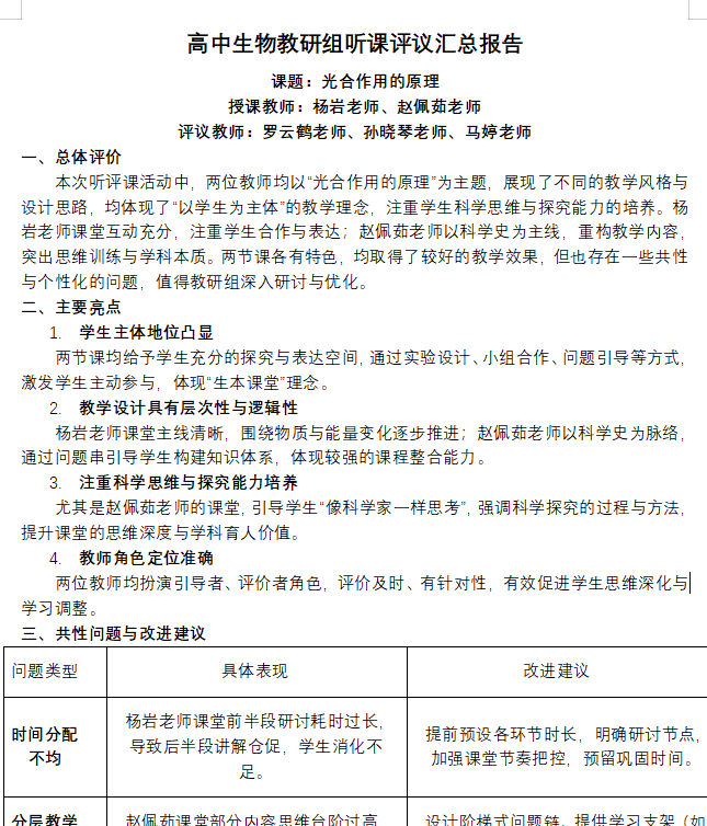
生物教研组
评课报告部分展示


化学教研组
评课报告部分展示


地理教研组
评课报告
备课组长评议
包瑞
本节公开课紧扣课程标准,以研学旅行为主线,将知识探究与核心素养培养深度融合,课堂设计兼具科学性与实践性。从学生学习来看,通过任务驱动、图文结合、案例分析等方式,引导学生从宏观成因归纳到微观地貌辨析,层层递进构建知识体系,有效锻炼了综合思维与区域认知能力;从教师教学来看,学案内容详实,补充材料丰富,既衔接课本知识又拓展现实案例,实现了理论与实践的结合;从课堂文化来看,注重探究式学习与合作思考,鼓励学生动手绘图、分析案例,营造了主动参与的学习氛围。
优点
1. 素养导向明确,知识架构清晰:围绕综合思维、区域认知等核心素养设计学习目标,以“成因—地貌类型—人地关系—发展路径”为逻辑链,研学任务层层深入,帮助学生系统掌握喀斯特地貌相关知识。
2. 联系现实紧密,实用性强:融入石林旅游开发、FAST选址、贵阳大数据中心建设等鲜活案例,让学生直观感受地貌与人类活动的关系,培养人地协调观,提升知识应用能力。
建议
1. 增加互动体验,强化直观认知:可引入喀斯特地貌VR视频或实物标本,让学生更直观感受峰丛、石钟乳等地貌特征;
2.设置小组辩论环节,围绕“喀斯特地貌开发与保护”展开讨论,激发思维碰撞。

历史教研组评课报告
一、 总体评价
12月24日,我校孙晓佳老师在西山区教科院附中上了一节高二年级选择性必修《第11课 古代战争与地域文化的演变》本节课是一节成功且高效的优质课。教师展现了扎实的专业功底和娴熟的教学技艺,学生呈现出乐学、善思、能动的良好状态。课堂较好地达成了新课程标准的要求,培育了相应素养。
二、 主要优点与亮点
以学生为中心的学习设计卓有成效: 教师深刻把握“学为主体”的原则,整个教学设计以学生的学习路径为主线。通过创设真实、富有价值的问题情境,成功激发了学生的认知冲突和学习内驱力。课堂上,学生不再是被动接受者,教师通过搭建脚手架,驱动小组研讨,亲历知识的发现与建构过程。这种设计显著提升了学生的课堂参与度、思维深度和合作能力,使学习真实发生。
教师精准的角色定位与专业引领: 教师成功地扮演了引导者、组织者和促进者的角色。其教学指令清晰,启发式提问精准到位,助力学生跨越“最近发展区”。尤其是对希腊化时代的解释,对教材正文和史料阅读的挖掘,非常到位。教师对学科知识本质理解深刻,讲解透彻,彰显了优秀的学科素养。
积极正向的课堂文化氛围浓郁: 本节课构建了一种民主、平等、尊重、探索的课堂文化。教师教态亲切,语言富有感染力,对学生始终抱以积极的期待和鼓励。在这种氛围下,学生敢于提问、乐于表达、勇于试错。课堂节奏张弛有度,既有紧张的思维挑战,也有轻松的交流时刻,整体氛围和谐而富有活力。附中高二8班的孩子积极参与课堂,表达能力非常好,课堂探索氛围浓厚。
三、 可进一步优化提升的建议
1.在兼顾整体与个体差异上可更深入: 课堂活动设计面向全体学生,成效显著,但对学生个体差异的关注和反馈可进一步加强。建议在小组活动设计时,可内置不同难度的任务选项,让学生有选择的空间。
2.在思维留白与深度挖掘上可再平衡: 本节课教学密度大,环节紧凑,保证了教学容量。但也因此,个别关键之处的思维“留白”时间稍显不足。例如,在得出重要结论前,或面对学生有价值的错误观点时,若能适度放缓节奏,给予学生更充分的独立静思或组内辩论时间,可能更有利于高阶思维能力的培养。可以引导孩子从出题者角度,思考战争与文化交流的材料分析题尝试。
四、 总结
本次观课研讨活动收获丰硕。授课教师的精彩呈现和全体教师的深入研讨,为我们践行新课标、探索新课堂提供了宝贵案例和思考方向。希望全组教师能汲取本节课的优点,并针对提出的建议,在自己的教学实践中进行探索与反思,共同推动润城高中历史教研组课堂教学质量的整体提升。
(教研组长:赵银桦)

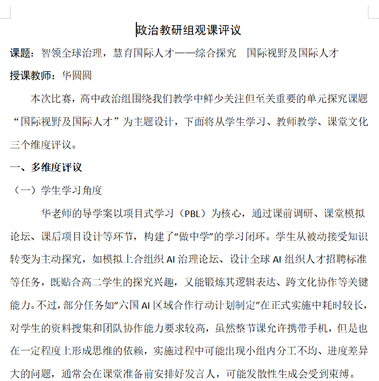
政治教研组
评课报告部分展示


数学教研组
评课报告部分展示


语文教研组
评课报告部分展示


杨国锋老师课堂教学


04

以赛促长:
教师专业发展的真实路径
本次竞赛为学校教师提供了展示自我、锤炼本领的舞台。一批优秀教师在比赛中脱颖而出,展现出扎实的专业功底、创新的教学设计和良好的课堂驾驭能力。通过参赛、观课、评议等一系列活动,老师们不仅提升了教学技能,更深化了对新课标、新课堂的理解,明确了今后教学改进的方向。

参赛教师感言
赛后,参赛教师结合自身课堂实践,撰写了深刻的教学反思。以下为部分教师的心得摘录:
昆明润城学校朱倩怡老师

本次以《波的形成》参加课堂教学竞赛,是一次难得的学习与成长经历。
在准备阶段,我把重点放在“把知识点讲清楚”,设计了多个演示实验和情景导入。教研组老师提醒我:物理课堂不能只停留在“讲”和“看”,更要让学生主动建构知识。于是我增加学生画图、标注振动方向的环节,让他们用自己的语言说明波的形成过程。
磨课过程中,问题逐渐暴露:导入情景设计太多、课堂设计逻辑混乱、重难点没有突破。在物理组老师们的帮助下,我不断精简导入,突出核心问题,采用“问题驱动—模型建构—实验观察—归纳总结”的教学路径,让学生通过自主观察、小组讨论、动手模拟等方式开展探究式学习,运用理想建模等科学方法理解波动本质。
比赛现场,我刻意把注意力从“完成流程”转向“关注学生”。面对学生出现的问题,我没有急于给出答案,而是引导他们回到实验情境进行推理,课堂因此更具生成性和生命力。
通过这次比赛,我更加明确:一节好的物理课,目标要聚焦,主线要清晰,实验要服务于概念理解,问题要有层次,更要敢于给学生思考和表达的时间。今后,我会在不断反思与实践中,努力成长为一名更专业、更有温度的物理教师。
昆明润城学校杜佳霖老师

《走进桂林山水》教学反思
本次课程基于《中国高考评价体系》与《普通高中地理课程标准》(2025版)的要求,以“走进桂林山水”为载体,结合高考评价体系四个维度进行了系统设计,现总结如下:
一、必备知识:在真实情境中构建结构化认知体系
新课标强调“将知识置于真实地理环境中理解”。本节课以桂林喀斯特地貌为载体,将喀斯特相关概念、类型识别、形成原理等知识点融入真实景观观察与分析中。学生通过研究相公山附近峰林、芦笛岩洞、象鼻山等实景,利用化学反应机理,理解地貌形态特征与形成过程,使知识学习基于真实情境的建构。
二、关键能力:在研学任务中培育地理思维方法
新课标突出“地理工具运用与问题解决能力”。课程设计了三个层次的研学任务:宏观成因分析训练综合推理能力,微观地貌绘图培养空间表达能力,人地关系评价锻炼辩证决策能力。特别是在分析FAST工程选址、石漠化治理等实际问题时,学生需用辩证思维看待问题。通过喀斯特地区发展的成功案例,增强地理基础知识的实际应用价值。
三、学科素养:在任务驱动下实现地理学科素养融合提升
新课标明确提出“素养融合发展”理念。本课通过完整的研学探究链实现四大素养有机融合:在区域比较中深化认知(对比桂林与其他喀斯特地貌地区),在系统分析中发展综合思维(圈层相互作用),在任务驱动下提升地理实践力(地貌素描与成因推理),在案例研讨中树立人地协调观(旅游开发与生态保护平衡)。特别是新增的“地理创新意识”在探讨喀斯特地区可持续发展路径时得到一定体现。
四、核心价值:在国情教育中涵养家国情怀
新课标强化“国家安全与生态文明教育”。课程选取我国喀斯特地区三大典型案例:生态修复(石漠化治理)、科技创新(FAST工程)、区域发展(贵州大数据中心),引导学生在认识国情基础上理解国家发展战略,将人地协调观上升到生态文明建设高度,培养“美丽中国”建设责任意识。当堂练习环节以《徐霞客游记》中描述的喀斯特地貌为载体,让学生体会古人的智慧,增强民族自豪感。
反思与致谢:本课通过真实研学情境实现“知识-能力-素养-价值”的贯通。教学中发现,学生对“地理过程与尺度转换”的理解仍需加强。感谢学校提供的跨学校、跨学科教研平台,感谢年级组经常分享新高考资料,感谢评委对本次课堂教学的肯定,感谢教学师父对我以往的引导,由衷感谢高中地理教研组在磨课后的倾囊相授。教学改革永远在路上,我将继续探索新课标落地的新路径,让地理教育更好地服务学生全面发展。

//////

校际友谊:
从联合竞赛到教研共同体


//////
本次联合竞赛是两校深化合作、共享共赢的重要里程碑。通过共同组织赛事,两校教师增进了专业对话与情感交流,构建起更加紧密的教研协作关系。
本次联合竞赛的成功举办,是两校携手共进、共创优质教育的重要见证。它不仅是一次教学技能的比拼,更是一场教育理念的碰撞与融合。
昆明润城学校将以此次活动为契机,继续深化课堂教学改革,加强教研组建设,助力教师专业成长,为进一步提升学校整体教育教学质量、办好人民满意的教育而不懈努力。
文字 | 高中部教研处、教研组、部分参赛教师
图片 | 高中部教研处 谢云川
编辑 | 龙 丹
初审 | 张青松
复审 | 董小明
终审 | 李 壮
签发 | 强浙华 张 梅


